Software > Produktion, Einkauf und Lager > Qualitätsmanagement, QM > QM Prozessbibliothek
Standardprozessmodell des TQM gemäß ISO 9001 in BPMN 2.0

QM Prozessbibliothek

Standardprozessmodell des TQM gemäß ISO 9001 in BPMN 2.0

Version:  4.1.0

 
 
 
 
 
 
 
 
Aktualisiert am 27. Feb 2026 durch SoftGuide
Informationsmaterial

Was ist QM Prozessbibliothek?

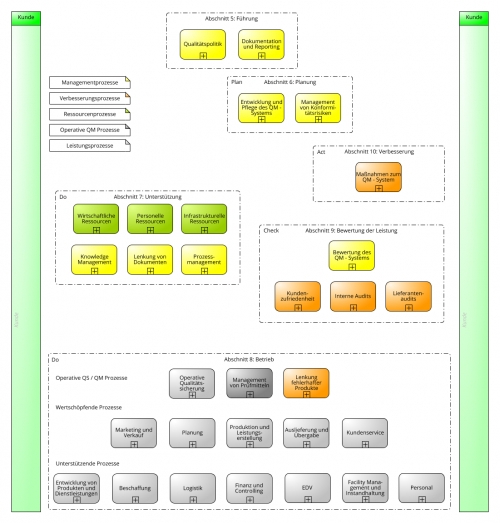
Die QM Prozessbibliothek ist eine prozessorientierte und leistungsfähige Lösung, mit der Sie alle wesentlichen Anforderungen der ISO 9000 abbilden und in die eigene Prozesslandschaft übernehmen können. Das enthaltene Standardprozessmodell richtet sich an den Vorgaben der ISO 9001 aus. Über die QM Prozessbibliothek kann dieser Standard exakt auf Ihr Unternehmen übertragen werden und in Ihr internes Prozessmodell eingebunden werden. Insbesondere zu Beginn eines QM-Projektes liegt der entscheidende Vorteil in der besonders einfachen Art und Weise der Umsetzung, die die Software bietet. Die einfache Art der Umsetzung ist zudem mit einer deutlichen Zeitersparnis in dieser Phase verknüpft. 

Die QM Prozessbibliothek ist ein praxisbezogenes und gleichzeitig praxisbewährtes Werkzeug. Aus der Praxis für den praktischen Einsatz entwickelt, unterstützt die Software mit integrierten Zusatzhilfsmitteln wie Checklisten und Vorlagen, sowie mit detaillierten Rollenbeschreibungen und Vorschlägen für KPIs. Mitarbeiter wird mithilfe der Software der Einstieg in das Thema QM deutlich erleichtert. Gleichzeitig können sich Mitarbeiter unter Zuhilfenahme der Software auf die Kernaufgaben konzentrieren und insgesamt durch den Softwareeinsatz Zeit sparen.

Die webbasierte QM Prozessbibliothek ist als BPMN 2.0 XML für kompatible Systeme verfügbar.

Ihre Vorteile bei der Nutzung der QM Prozessbibliothek:

  • Vollständigkeitscheck für das geplante QM-Prozessmodell
  • Best Practice

  • umfangreiche Checklisten und Templates
  • prozessorientierte Unterstützung
  • Erfüllung aller prozessbezogenen Anforderungen der ISO 9001

Features der QM Prozessbibliothek

  • 50 verlinkte Prozessschaubilder aus allen ISO 9001 Disziplinen

  • 17 Schnittstellendiagramme zu den einzelnen ISO 9001 Disziplinen

  • 5 Prozesslandkarten zu den einzelnen ISO 9001 Prozessgruppen

  • Rollenbeschreibungen

  • Checklisten und Templates zu wichtigen Themen der ISO 9001 verlinkt mit den jeweiligen Prozessschritten

  • Verantwortungen nach RACI

Abkürzungen:
ISO: Internationale Organisation für Normung
BPMN: Business Process Modeling Notation
XML: Extended Markup Language
Kontakt:
Nachricht senden
Mehr zur Software entdecken:
Online-Vorführung
Termin anfordern
Videotermin
anfragen
Software-Exposé und weitere Dokumente (1) anfordern
Preise
URL anfordern

Screenshots

Funktionen (Auszug):

Ablaufvisualisierung
BPMN 2.0
BPMN 2.0 Workflows
BPMN-2.0-Schnittstelle
Collaboration
Compliance Management
Datenanalyse
Dokumentation des QM
Flussdiagramm / Flowchart
Funktionsbaum
Geschäftsprozess Simulation
Geschäftsprozessmodellierung
Import von Prozess-Daten
Kennzahlen und Kennzahlensysteme
Kennzahlensimulationen
Mehrbenutzerfähigkeit
Modellierungsworkflow
Prozessanalyse
Prozessbeschreibungen
Prozessdokumentation
Prozesslandkarten
Prozessmodellierung
Prozesstemplates
Prozessvisualisierung
Rechteverwaltung
Rollenverwaltung
Suche
Value Stream Mapping
Versionierung von Prozessen

Preis

ab 1.490,-
EUR
zzgl. 20% MwSt
einmalig
Unlimitierte deutsche oder englische Vollversion
2.490,-
EUR
zzgl. 20% MwSt
einmalig
Unlimitierte deutsche und englische Vollversion

Lernen Sie die Software näher kennen! Fordern Sie einen Videotermin für eine persönliche Präsentation an!

Technische Angaben:

webbasiert:
ja
SaaS, Cloud:
ja
multiuser-fähig (netzwerkfähig):
ja
mandantenfähig:
nein
Wartung:
nicht erforderlich
Customizing-Option:
auf Anfrage
Erstinstallation (Jahr):
2011
Anzahl der Installationen:
>50
Sitz des Herstellers:
Österreich
Schulung:
nicht erforderlich
Hotline:
nicht erforderlich
Installationssupport:
nicht erforderlich
Dialogsprache(n):
Englisch, Deutsch
Systemvoraussetzungen:
kompatible Betriebssysteme (läuft mit):
Win 11
Win 10
Win Server
Mainframe basierend
Unix basierend
Linux basierend
Mac OS
Mobile Betriebssysteme (unterstützt):
iOS
Android
Alte kompatible Betriebssysteme:
Win 8
Win 7
Win Vista
Win XP
Win Phone / Mobile
Datenträger:
DVD
CD-ROM
Download
Flash-Speicher
Zusätzliche Soft- und Hardwareanforderungen:
Die QM Prozessbibliothek ist als Signavio-Archiv für den Signavio Process Manager, als ARIS-Datenbank für Software AG ARIS sowie als BPMN 2.0 XML für kompatible Systeme verfügbar und ist rein webbasierend (abhängig von der jeweiligen Prozessmanagement-Lösung, welche kundenseitig eingesetzt wird).