Ich suche zur Führung meines norddeutschen Unternehmens eine Software. Ich arbeite stark Projektorientiert. Es gibt ein gewisses Grundrauschen, welches dem Erhalt der Firma dient. Daneben gibt es Projekte, diese werden über einen Zeitraum von 4 Wochen bis zu 3 Jahre mit bis zu 15 Angestellten bearbeitet. Zur Größeneinschätzung: 2019/20 wurden 25.000 Arbeitsstunden erfasst, Umsatz 1,8 Mio. Euro. Grundrauschen 2021 ca. 2.000 Stunden mit bisher 100t Euro Umsatz. Ich bin im Bereich Boots- und Schiffbau tätig. Meist sind die Projekte individuelle Prototypen und Unikate. Aktuell werden Windows-Laptops mit einem kleinem Netzwerk sowie mobile Endgeräte verwendet. Die Buchhaltung erfolgt beim Steuerberater mittels DATEV Online.
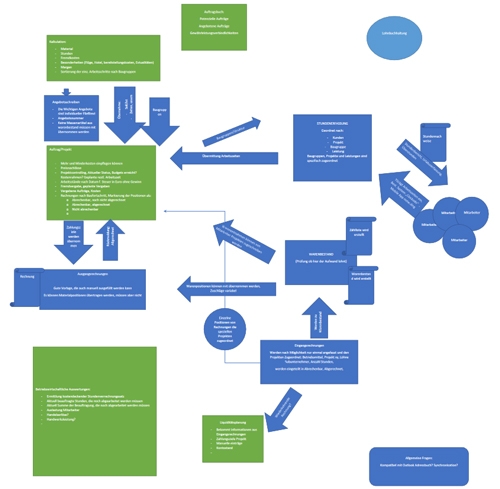
Konkret suche ich nach einer Lösung, mein Controlling zu verbessern, die den folgenden Anforderungen gerecht wird (siehe auch das Organigramm):
Es sind drei feste (davon einer als "Chef-Admin") und zwei mobile Software-Arbeitsplätze vorgesehen.
Anbei sende ich Ihnen ein kleines Organigramm mit Anforderungen:

Klicken Sie hier um das Bild in voller Auflösung zu sehen.
| Software / Firma | Funktionen | Customizing | OS |
|---|---|---|---|
| CoPTrack | 0 / 0 | ✔ | |
| myCorazon ERP | 0 / 0 | ✔ | |
| projectfacts | 0 / 0 | ✖ | |
| DEVWARE GmbH | - | ||
| Diese Ergebnisliste zeigt nur einen Auszug der Rechercheergebnisse. Wir haben weitere 23 Lösungen recherchiert. Sie suchen ebenfalls eine Software? Starten Sie hier eine eigene, kostenlose Softwarerecherche, die speziell auf Ihre Anforderungen zugeschnitten ist. |
|||
| Projektstatistik | Anzahl |
|---|---|
| Ausgewählte Lösungen aus unserem thematisch relevanten Pool (1.551) | 27 |
| Lösungen mit hoher Relevanz gemäß entsprechender Rückmeldungen | 19 |
| Kommunikation zwischen SoftGuide und Anbietern (E-Mails, Telefonate) | 58 |