Software > Buchhaltung, Buchführung > Finanzbuchhaltung > FibuNet Rechnungsbearbeitung webIC
FibuNet webIC - Lösung für automatisierte Rechnungseingangsbearbeitung

FibuNet Rechnungsbearbeitung webIC

FibuNet webIC - Lösung für automatisierte Rechnungseingangsbearbeitung

Version:  v3.57

 
 
 
 
 
 
 
 
Aktualisiert am 25. Mrz 2024 durch Scopevisio AG

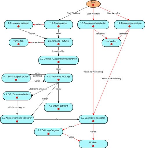
FibuNet webIC – Rechnungsworkflow für die automatisierte Erfassung und Bearbeitung von Eingangsrechnungen

Verringern Sie mit FibuNet webIC (IC = Invoice Control) die zeitaufwändigen und immer wiederkehrenden Tätigkeiten der Rechnungsprüfung und Rechnungsbearbeitung. Erfassen und bearbeiten Sie mithilfe von FiBuNet webIC die Rechnungsdaten und fragen Sie ab - alle Vorgänge sind unabhängig von Ort und Zeit möglich.

Den verantwortlichen Mitarbeitern stehen die Daten und Belege sofort nach digitaler Erfassung zur Verfügung. Auf dem Bearbeitungsweg kann nichts mehr verloren gehen. Sie können außerdem als Alternative zum Scannen die elektronischen Rechnungen mithilfe des FibuNet MailCollectors im PDF-Format direkt übernehmen.

Die erfassten Rechnungen werden digital über den Genehmigungsworkflow weitergeleitet. Die jeweils zuständigen Sachbearbeiter werden vom System automatisch per E-Mail benachrichtigt. Berechtigte Nutzer können innerhalb des integrierten Workflows Rechnungen in einem Vorgang prüfen und kontieren. Der Bearbeitungsprozess wird durch umfassende Warn- und Kontrollfunktionen unterstützt. Am Ende des Prozesses werden Kontierungen einschließlich digitalisierter Rechnungen, Bearbeitungshistorie sowie sämtlicher Anhänge per einfachem Klick in die Buchhaltung übernommen. Auch Rechnungen die noch geprüft werden müssen, können für den Monatsabschluss kalkulatorisch berücksichtigt werden.

Vorteile durch den Einsatz von FibuNet webIC

  • Vollautomatische Erfassung spart Zeit und verhindert Fehler
  • Effiziente Steuerung der Rechnungsbearbeitung
  • Umfassende Prozesskontrolle
  • Jederzeit vollständige Abschlussdaten
  • Zeitnaher Vorsteuerabzug
  • Keine Versäumnisse von Skonto- und Zahlfristen.

Funktionsumfang von FibuNet webIC im Überblick:

  • Automatische Erkennung/Extrahierung buchungsrelevanter Daten in zwei Ausbaustufen
  • Optionale Integration hochleistungsfähiger OCR-Systeme
  • Unterstützung des ZUGFeRD-Formats (buchungsrelevanten Daten können dann ohne OCR-Tools ausgelesen werden)
  • Frühzeitige digitale Archivierung und durchgängige Bereitstellung von Belegen
  • Verarbeitung des Bildformats tif sowie PDF-Dateien
  • Frei konfigurierbare Workflows mittels grafischem Workflow-Designer
  • Abbildung unternehmensspezifischer Bearbeitungsregeln und Vorschriften
  • Umfangreiches Rollensystem, individuell konfigurierbare Benutzerrechte
  • Berichts- und Warnfunktionen zur Steuerung der termingerechten Bearbeitung und Freigabe von Eingangsrechnungen
  • Verhinderung von Doppelerfassungen beteiligter Stellen
  • Protokollierung aller Eingaben und Änderungen
  • Vorsteuerbericht (erfasster, aber noch nicht gebuchter Rechnungen)
  • Belastungsanzeigen bei Rechnungsreklamationen
  • Automatische Benachrichtigungen per E-Mail
  • Automatischer Stammdatenabgleich mit der FibuNet Finanzbuchhaltung.
  • Anbindung an sämtliche Archiv-Systeme möglich
  • Anbindung an fremde Buchhaltungssoftware von Microsoft AX, SAP oder proALPHA möglich.

Bessere Kontrolle von Bestellungen mit dem webIC Agent

Das Zusatzmodul webIC Agent unterstützt einen automatischen Abgleich von Bestellungen aus Warenwirtschaftssystemen unterschiedlicher Hersteller mit in FibuNet webIC hinterlegten Rechnungsbelegen.

Schnittstellen:

Addison
Adyen
ARAL-Card-Service
Archikart
Autoline
AVARTO
Billpay
Bracht Lohn
BS-Lohn
Bungert
Carat
CareIT
Careman
Carlo
Cidcar
Complex
Corporate Planner
CROSS
CSSFix
DATEV
Denzhorn
Diacom
Diamant
DKS
Docuware
Easy-car
eBay-Payment
ECAROS
Edoil
EPA
Euromobil
Factorem
Fidelio
FILERO
Formel1
Futura
FutureERS
GDI
GFU-Lohn
Godyo
HCBS WWS Professional
HR-Entgelt
HSFibu
IFSLohn
Infor Brain
Intercash
IQ-Steel
ITAS/ZETAS
Jedox
KAPS
KfzPilot
KHK
KIDICAP
Lexware
Locosoft
LODAS (Datev)
LogoSmart
MACS
Mercature
Microsoft Dynamics
Mitan
Mollie-Payment
Myfactory
Navision
Opti-Net ON32
Orbis
P + I Loga
Pay One
PayPal
Pro Software
Protel
PROXESS
QlikView
S+P Lohn
SAP
Sp_Lohn
SWOT
TollCollect
Tricoma
Vario
VEDA®
VEWA
WerWieso
WIAS
Windream
work4all
X-oil
Zgast
ZMZ Einzug

Zielgruppen:

FibuNet eignet sich branchenübergreifend für Unternehmen des gehobenen Mittelstands (50 - 2.000 Mitarbeiter). 

Besondere Stärken entwickelt FibuNet bei Unternehmen mit hohen Leistungsanforderungen (Massendaten), hohen Prüfungspflichten sowie komplexen steuerlichen Vorgaben. FibuNet-Anwender schätzen es, dass ihre vor- und nachgelagerten Systeme kompromisslos integriert werden und sich FibuNet nahtlos in ihre Systemlandschaft einpasst. Damit ergeben sich zum Beispiel folgende Branchenschwerpunkte:

  • Filialisierter Einzelhandel
  • Großhandel
  • Online-Handel
  • Automobilhandel
  • Dienstleistungen
  • Produktionsunternehmen mit vielen Lieferanten

Referenzen:

Über 250 namhafte Kunden nutzen die Vorteile des FibuNet webIC, darunter:

  • ALPLA-Werke Lehner GmbH & Co.KG
  • ROLLER GmbH & Co.KG
  • Netto Markendiscount AG & Co.KG
  • Berlin Partner GmbH
  • ESSKA.de GmbH
  • Provent Hotels GmbH
  • Autohaus Elmshorn
  • IG BAU Zentrale
  • Brunsbüttel Ports GmbH
  • Hugo Hamann GmbH & Co.KG
  • Geflügelhof Schönecke GmbH
  • Porsche Zentrum Fulda
  • VEWAG Verwaltungsgesellschaft mbH
Anbieter Kontaktdaten:
Herr Swen Vöge
04191 8739-20
Mehr zur Software entdecken:
Demoversion
direkt zur Produktwebseite
Informationsmaterial
direkt zur Produktwebseite
Anwenderbericht
direkt zur Produktwebseite
Software-Exposé
URL anfordern
E-Mail-Anfrage
 

Funktionen (Auszug):

Abrechnungsdaten
Abstimmsalden
Abweichungsanalysen
API-Schnittstellen
Archivierung
Auswertung
Bargeldkasse
Belegarchivierung
Belegerfassung
Berichtsmanagement
Bescheinigungswesen
Betriebsabrechnungsbogen
Betriebsergebnisermittlung
Betriebskostenabrechnung
Betriebsprüfung
Bezüge, Einmalzahlungen und Zuschläge
Briefpapier-Funktionen
Buchführung
Buchungs-Archivierung
Buchwert-Änderungen
Buchwerte und Abstimmkonten
Budgetierung
Cash-Management
Controllingfunktionen
Datenträgeraustausch-Verfahren
DATEV-Schnittstellen
Dauerbuchungen
Digitale Betriebsprüfung
DMS
Dokumentanzeige
Dokumenten-Kommentierung
Dokumenten-Workflow
Dokumentenarchivierung
Doppik-Funktionen
E-Mail-Alerts
e-Rechnung
Eingangsrechnungsprüfung
ELSTER
Eskalationsmanagement
Filialabrechnung
Finanzbuchhaltung
Finanzierungsmanagement
Finanzkennzahlen
Fremdwährungen
GoBD
Gutschriften
Hauptbuchführung
Import von Bankauszügen
Importformate
Integrierte Anlagenbuchhaltung
Inventarlisten
Inventur
Kalender- und Terminmanagement
Kassenbuch
Konsolidierung
Kontenverwaltung
Kosten- und Leistungsrechnung
Kostenarten
Kostenrechnungssystem
Kreditorische Eingangsrechnungen
Löhne und Gehälter
Mahnwesen
Mandantenverwaltung
Meldung an Berufsgenossenschaften
Modellierungsworkflow
Nebenbuchhaltung
Offene Posten Verwaltung
Online-Banking
Parallele Rechnungslegung
Planung
Planungs- und Kontrollabrechnungen
Prozessmanagement
Push-Nachrichten
Rechnungen
Rechnungseingangsbuch
Rohgewinn
Scheckeinreicher-Erfassung
Schnittstellen
Schnittstellen zu betrieblichen Daten
SEPA
Stammdatenmanagement
Standardauswertungen
Standardschnittstellen
Stapelschnittstellen
Steuer- und Handelsbilanz
SWIFT
T-Konten
Tagesabschluss
Teilnehmerkreise
Umlagendefinition
Umsatzsteuer ID
Unternehmensinternes Mahnwesen
Unternehmensplanung
Verschiedene Buchungsmethoden
Vorsteuerabrechnung
Währungsumrechnung
Wiederkehrende Buchungen
Wiedervorlagen
Workflow-Management
Workflowoptimierung
Zahlungserfassung
Zahlungsmodalitäten
ZUGFeRD

Preis

ab 2.500,-
EUR
zzgl. 19% MwSt
einmalig
Basislizenz webIC Professional inkl. 1 User
169,-
EUR
zzgl. 19% MwSt
monatlich
Miete Basispaket webIC Professional inkl. 1 User

Lernen Sie die Software näher kennen! Fordern Sie einen Videotermin für eine persönliche Präsentation an!

Technische Angaben:

webbasiert:
ja
SaaS, Cloud:
ja
On-Premises (lokale Installation):
ja
multiuser-fähig (netzwerkfähig):
ja
mandantenfähig:
ja
Wartung:
gegen Entgelt
Customizing-Option:
gegen Entgelt möglich
Erstinstallation (Jahr):
2007
Anzahl der Installationen:
300
Sitz des Herstellers:
Deutschland
Schulung:
gegen Entgelt
Hotline:
gegen Entgelt
Installationssupport:
gegen Entgelt
Dokumentation:
Handbuch, Online Hilfe, Demoversion, Technische Dokumentation
Dialogsprache(n):
Englisch, Deutsch
Systemvoraussetzungen:
kompatible Betriebssysteme (läuft mit):
Win 11
Win 10
Win Server
Mainframe basierend
Unix basierend
Linux basierend
Mac OS
Mobile Betriebssysteme (unterstützt):
iOS
Android
Alte kompatible Betriebssysteme:
Win 8
Datenträger:
DVD
CD-ROM
Download
Flash-Speicher
Zusätzliche Soft- und Hardwareanforderungen:
Client - Browser · Mozilla Firefox ab Version 83 · Microsoft Edge ab Version 87 · Google Chrome ab Version 87 Server - Betriebssystem · Microsoft Windows 7 / 8 / 8.1 / 10 · Microsoft Windows Server 2008 R2 / 2012 / 2012 R2 /2016 / 2019 Datenbank · Microsoft SQL Server 2016 Standard Edition oder höher, jeweils mit aktuellem Servicepack, empfohlen MicrosoftSQL Server 2019 Standard Edition.

Weitere Programme des Herstellers:

FibuNet Finanzbuchhaltung
FibuNet Anlagenbuchhaltung
FibuNet Kostenrechnung
FibuNet Rechnungswesen
FibuNet Controlling webBI

Die Software wurde von SoftGuide u.a. für folgende Projekte in Betracht gezogen:

Schuhmanufaktur sucht Lösung für digitale Eingangsrechnungen

Projekt Nr.: 21/2535
Ausschreibung bis: Beendet

Wir produzieren und vertreiben Schuhe und suchen eine Lösung für digitale Eingangsrechnungen ... mehr

Elektronisches Vorgangsbuch für eine öffentliche Verwaltung gesucht (für ca. 100-200 User)

Projekt Nr.: 19/1585
Ausschreibung bis: Beendet

Wir suchen für eine größere Stadt ein elektronisches Vorgangsbuch zur Erfassung und ... mehr

Marketing- und Kommunikationsagentur sucht Finanzbuchhaltungs- bzw. Rechnungswesensoftware

Projekt Nr.: 18/1390
Ausschreibung bis: Beendet

Wir sind eine Marketing- und Kommunikationsagentur und suchen eine Software für die ... mehr

weitere Ausschreibungen

Pressemeldungen zu dieser Software:

Neuigkeiten von diesem Anbieter

FibuNet Rechnungsbearbeitung webIC wird in folgenden Rubriken gelistet